湖北鄂州市将新建民用机场 亚洲第一货运空港集散中心
2018-02-24 12:03来源:99科技综合编辑:时寒峰
扫一扫
分享文章到微信

扫一扫
关注99科技网微信公众号
原标题:湖北鄂州市将新建民用机场 亚洲第一货运空港集散中心
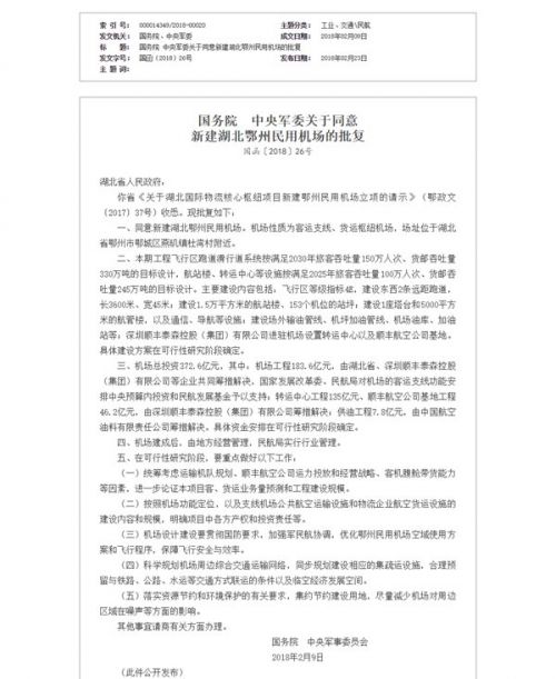
2018年2月23日,国务院、中央军委发函,同意新建湖北鄂州民用机场,就是之前被网友戏称的“顺丰机场”。场址位于湖北省鄂州市鄂城区燕矶镇杜湾村附近,建成后,该机场将成为全球第四、亚洲第一的货运空港集散中心。

机场飞行区跑道滑行道系统按满足2030年旅客吞吐量150万人次、货邮吞吐量330万吨的目标设计,航站楼、转运中心等设施按满足2025年旅客吞吐量100万人次、货邮吞吐量245万吨的目标设计,飞行区等级指标4E。主要建设内容包括:1座塔台和5000平方米的航管楼,以及通信、导航设施;东西2条远距跑道,长3600米、宽45米;1.5万平方米的航站楼、153个机位的站坪场外输油管线、机坪加油管线、机场油库、加油站等;深圳顺丰泰森控股(集团)有限公司进驻机场设置转运中心以及顺丰航空公司基地。
据了解,此次机场总投资为372.6亿元,机场性质将被定为客运支线、货运枢纽机场
投稿邮箱:jiujiukejiwang@163.com 详情访问99科技网:http://www.fun99.cn
相关推荐
推荐资讯












